1. 서 론
2. 사용 재료
2.1. 기준 시료 선정
2.2. 시료 입도 분석
3. 실험방법
3.1. 공기분급
3.2. 정전선별
4. 공기 분급 실험 및 결과
4.1. 실험 기본조건
4.2. 로터회전에 따른 분급 실험
5. 정전선별 실험 및 결과
5.1. 상대습도에 의한 정전선별 실험
5.2. 벨트 회전속도에 따른 정전선별 실험
5.3. 시료 종류 별 정전선별 실험
6. 결 론
1. 서 론
석탄을 미분쇄하여 열원으로 사용하는 석탄화력발전소에서는 석탄이 연소된 후 다량의 재가 발생한다. 이때 석탄재는 포집되는 장소에 따라 크게 바닥재(Bottom ash)와 비산재(Fly ash)로 구분되며 발생비율은 약 15 : 85 수준으로, 사용되는 석탄의 종류, 보일러의 연소 조건, 기후 등 다양한 조건에 따라 배출성상이 달라진다.
비산재는 석탄재 발생량의 대부분을 차지하기 때문에 이것을 재활용하기 위한 연구는 꾸준히 이루어져 왔으며, 재활용처는 각국의 환경, 법령 등에 맞게 발달하였다.
1965년 가장 먼저 비산재의 재활용을 시작한 영국의 경우, 시멘트 원료의 대체재, 혼합시멘트 원료, 벽돌이나 블록 등 콘크리트 2차 제품 원료 등 시멘트와 관련된 다양한 시장에서 비산재를 활용하고 있으며, 경량 골재 및 내화물 등의 원료로서도 재활용 시장이 형성되어 있다. 호주나 독일도 매스콘크리트, 콘크리트 2차 제품 및 경량골재 원료 등 영국과 유사한 재활용 경향을 보이고 있다1).
미국의 경우 국토 면적이 넓기 때문에 매립처리가 일반적이며, 재활용 시 시멘트분야로서의 활용이 가장 큰 편이다. 그 외에도 구조물 충진재, 도로 노반재, 폐기물 고형화재 및 광산 채움재 등 다양한 용도로 사용할 수 있도록 가이드라인이 제시되기도 하였다2).
일본과 한국의 경우 앞서 언급한 국가들에 비해 응용 분야가 다양하지 못하며, 일본은 재활용의 약 70%, 한국은 약 90%가 시멘트, 콘크리트, 레미콘 분야로 치중되어 있다.
한편, 최근 온실가스 감축 및 환경보호를 위한 국제적인 노력에 따라 화력발전은 하향산업으로 접어들어 대부분의 선진국들은 신재생에너지 생산 비율을 높이려 노력하고 있으며, 화석연료를 사용하는 에너지 생산 비율을 낮추고 있어 석탄화려발전소로부터 발생하는 석탄재의 배출량이 줄어들고 있는 실정이다.
그러나 낮은 인건비를 바탕으로 제조업이 활성화되고 있는 동남아시아의 경우 전력생산을 위한 초기비용투자가 적은 발전사업을 통해 증가하는 전력수요를 감당하고 있다. 특히 베트남의 경우 자국의 풍부한 석탄자원의 소비가 가능한 석탄화력발전을 중심으로 한 국가전력수급계획을 수립하여 다수의 화력발전소가 신설되거나 계획 중에 있다.
베트남의 석탄자원은 북부 꽝닌(Quang Ninh) 지역에 대부분 매장되어 있으며, 매장량의 95% 이상은 무연탄이다3). 무연탄은 탄화가 가장 많이 진행된 석탄의 종류로 고정탄소 함량이 85~95%로 높고, 연소 시 불꽃이 짧고 연기가 나지 않으며, 휘발분이 3~7%로 적어 이를 화력발전소의 원료로 사용하는 경우 재 발생량이 많고 완전연소가 어려워 미연탄소 함량이 높은 특성을 갖는다.
비산재를 재활용할 때 미연탄소 함량은 주요 품질 인자 중 하나인데, 특히 시멘트 및 콘크리트 분야에서 활용하는 미연탄소 입자는 혼화제를 흡착하며, 굳은 뒤 제품의 색상에 영향을 미칠 뿐만 아니라 비산재의 사용 목적인 포졸란 반응에 유효한 성분이 아니기 때문에 대부분의 국가에서 5~6% 미만으로 그 함량치를 제한하고 있다. 그러나 베트남의 경우 무연탄을 사용하는 발전소가 많고 발전소 건설 시 외부자금 유입에 따라 다양한 보일러 기술이 적용되어 발생되는 재의 품질 범위가 크기 때문에 재활용률 제고를 위해 미연탄소 함량을 최대 15%까지 허용하고 있다4).
반면, 시멘트 회사나 레미콘 회사 등 비산재를 사용하는 업계의 경우 국제기준에 부합하는 비산재의 활용을 원하고 있어 발전소에서 배출될 때 품질이 양호한 비산재를 위주로 선택적인 재활용이 이루어지고 있기 때문에 베트남 정부는 발전소를 대상으로는 매립장의 추가 건설을 제한하는 한편, 경제발전에 따른 인프라 확충 수요에 맞춰 노반재, 매립재 등 건설재료로서의 활용기준 마련, 시멘트 업계 재 사용량 증대 요청 등 전반적인 재활용 증대를 위한 노력을 하고 있다5).
본 연구는 미연탄소 함량이 높고 일정하지 못한 베트남 저품위 비산재를 국제기준에 부합하는 재로 재활용하기 위해 분급과 정전선별을 활용하여 미연탄소 함량을 저감 하고자 하였다.
2. 사용 재료
본 연구에서 비산재 시료는 베트남 최대 화력발전 단지인 Vinh Tan Thermal Power Complex에서 발생한 것을 사용하였다.
베트남 남부 Vinh Tan(Tuy phong district, Binh Thuan Province) 지역(Commune)에는 베트남에서 가장 큰 화력발전단지인 Vinh Tan Thermal Power Complex가 위치해있다. 이 Power Complex는 Vinh Tan 1부터 4까지 4개의 발전소로 구성되어 있으며, 현재 가동 중인 Vinh Tan 1, 2, 4 발전소 중 1, 2 발전소는 무연탄을 활용하는 발전소이다.
본 연구에서는 무연탄을 사용하여 재의 품질이 좋지 못한 두 발전소 중 Vinh Tan 2 발전소에서 발생한 비산재를 원료로 사용하였다. Vinh Tan 2 발전소는 2개의 보일러로 구성이 되어있으며, 각 보일러를 1, 2호기로 구분하여 배출되는 비산재의 미연탄소 함량을 2019년 1월 1일부터 1개월 간 1일 1회 측정한 결과는 Table 1 및 Fig. 1과 같다.
Table 1.
LOI result of fly ash samples from Vinh Tan 2 power plant
비산재에서 미연탄소 함량을 강열감량(LOI, Loss on Ignition)으로 측정하며 분석결과, LOI 최소값은 1호기 7.2%, 2호기 5.3%, 최대값은 1호기 23.6%, 2호기 22.0%, 평균값은 10.0%, 11.4%로 나타났다.
비산재를 재활용하기 위한 기준 중 국제기준으로 통용되는 ASTM C 618의 경우 LOI값을 6% 미만으로 제한하고 있고, 국내에 통용되는 기준인 KS L 5405의 경우 5% 미만으로 제한하는 것을 감안하면 베트남 Vinh Tan 2 발전소에서 발생하는 비산재는 LOI가 5~23%로 국제기준에 비해 높고, 규칙적이지 못한 것을 확인 할 수 있다.
2.1. 기준 시료 선정
베트남 저품위 비산재는 미연탄소 함량이 약 5~23% 사이에 있는 것으로 조사되었으며, 본 연구에서는 미연탄소 함량이 가장 높은 재, 중간 수준의 재 및 가장 낮은 재를 선정하여 이후 실험을 진행하였으며, 선정된 시료의 채취일 및 화학성분은 Table 2와 같다.
Table 2.
Chemical composition of specimens
2.2. 시료 입도 분석
분급 및 정전선별을 통해 비산재의 미연탄소 함량을 저감하려는 연구 목적에 따라 1차 처리 공정인 분급 공정의 목표를 설정하기 위해 각 시료를 습식체질을 통해 입도 구분한 후 입단 별 시료의 미연탄소 함량 분석을 수행하였다.
입도 구분을 위한 체는 203Φ 표준체를 사용하였으며, 150메시(체 눈 크기 100μm), 200메시(75μm), 325메시(45μm), 500메시(25μm)체로 구분하여 산출량과 미연탄소 함량을 측정한 결과는 Table 3과 같다.
Table 3.
LOI result of fly ash samples according to wet sieving
3. 실험방법
비산재를 재활용하는 공정은 미연탄소를 제거하여 재의 품위를 높이는 방법이 활용되며 습식선별, 분급, 정전선별 등이 있다.
습식선별의 경우 포말부유선별 방법이 대표적이다. 이 방법은 효과적으로 미연탄소를 처리할 수 있는 방법이 연구된 바 있지만, 공정 후 건조에 대한 부담, 공정에 사용되는 화학약품으로 인한 재 입자의 표면 개질 등의 우려로 시멘트 사 등 사용업계에서는 습식선별에 의해 처리된 비산재의 사용을 꺼리는 경향이 있다.
분급은 공기를 사용하는 공기분급 방법이 대표적이다. 공기분급은 다시, 블로워 등에 의한 공기의 흐름에 따라 재의 입단을 구분하는 방법과, 로터의 회전에 의해 입단을 구분하는 방법이 있다. 국내의 경우 비산재 재활용업체의 대부분이 공기분급기를 사용하여 비산재를 정제하고 있으며, 분급은 공정비용이 적고 처리용량이 크다는 장점이 있는 반면 미연탄소를 구분하는 것이 아닌 미연탄소분이 많이 포함되는 입단을 구분하는 방법으로 정제효율이 낮다.
정전선별은 재입자와 미연탄소 입자의 전도도, 대전차 등 전기적인 성질을 이용하여 선별하는 방식으로 코로나 방전형, 마찰 대전형 등이 있다.
정전선별을 통한 비산재의 미연탄소 제거는 분급에 비해 효율적이지만 습도 등 환경적 요건에 예민하고 설비규모 확대에 따라 효율감소가 심해 이를 극복한 상용기술은 한정적으로 마찰대전방식이 적용되어 있다6). 그러나 상용기술은 전력비용 및 유지보수 비용 등 재를 재활용하는데 필요한 처리비용이 높아 비산재 재활용 공정에 적용된 사례가 드물며, 국내의 경우 소수 적용되어 있으나, 실 가동은 이루어지지 않고 있다.
현재, 베트남의 경우 비산재 재활용업체의 대부분은 비산재를 활용하여 벽돌이나 콘크리트 2차 제품을 생산하고 있으며, 시멘트 및 콘크리트 혼화재로 사용하기 위해 선별을 하는 업체는 북부의 Song Da Cao Cuong Joint Stock Company(www.songdacaocuong.com)가 유일하다. 이 업체는 습식 부유선별 공정을 적용하여 운영 중이나 건조 비용의 부담으로 탈수 공정만을 거쳐 레미콘사 위주의 판매가 주를 이루고 있으며, 남부의 한 재활용업체가 분급 공정을 도입한 플랜트를 준비 중에 있다.
본 연구에서는 건식선별 방법인 공기분급과 정전선별을 복합 적용하여 경제성과 선별효율을 향상시킨 저품위 비산재의 재활용 공정 안을 제시하고자 하였다.
3.1. 공기분급
공기분급은 분립체 입자를 크기에 따라 분리하는 것으로 비산재의 경우 입단이 큰 쪽에 미연탄소가 상대적으로 많이 분포해 있기 때문에 분급을 통해 큰 입단을 배제시켜 미연탄소 함량을 저감시키는 것에 기초를 둔다.
그러나, 미연탄소 입자는 발생 특성 상 대부분이 부분연소에 의해 다공질의 형태를 띠고 있어, 연소 후 결정질을 이룬 비산재 입자보다 비중이 낮고 분급기 내에서 회전하는 로터의 블레이드로 인한 충격, 분급기 내부를 회전하면서 발생하는 마찰 등에 의해 분쇄되는 등의 요인으로 미연탄소 함량이 높은 비산재일수록 분급을 통한 미연탄소 함량의 감소가 어려운 것으로 알려져 있다1).
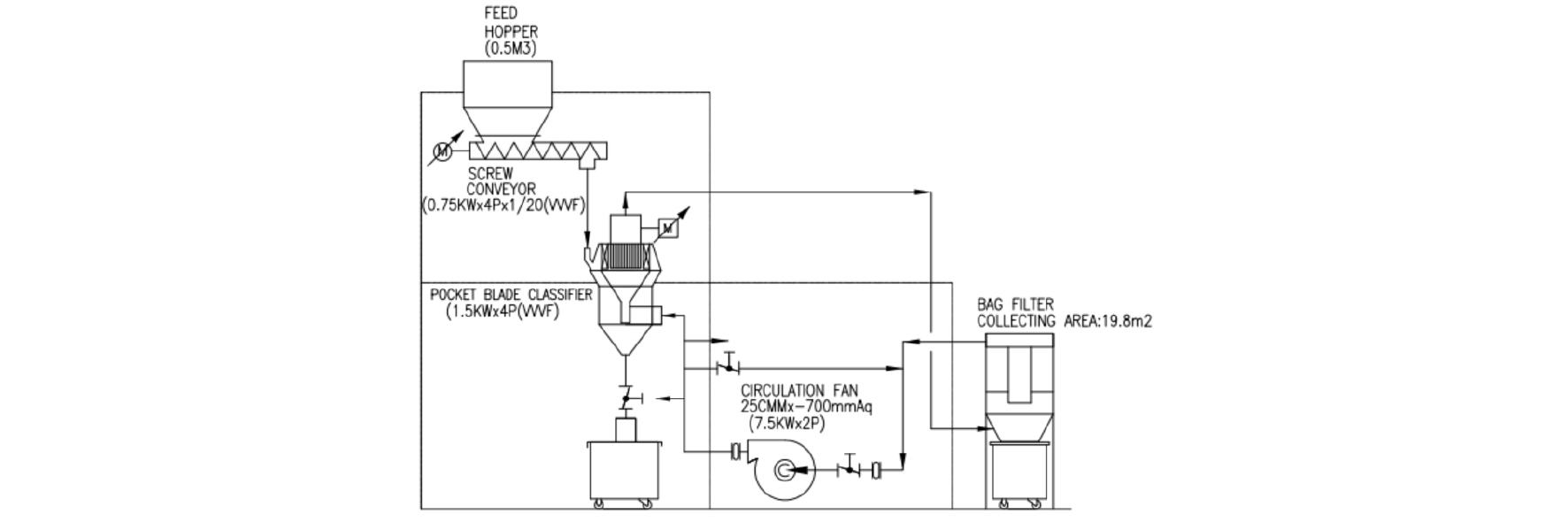
특히 로터에 의한 비산재의 움직임은 로터의 회전에 의해 비산재 입자가 흩뿌려지는 것에 기초하기 때문에 회전하는 로터에 재 입자가 충격을 받기 수월한 구조이다. 본 연구에서 사용한 분급기는 비교적 최신 기술의 공기분급기로 Fig. 2와 같이 꺾인 형상의 날(Blade)이 로터와 함께 회전하며 가이드베인사이에 형성시키는 와류를 통해 작은 입단부터 날 안쪽으로 선별하는 방식이며, 이를 통해 큰 입단에 주로 산재하는 미연탄소 입자의 충격에 의한 분쇄현상을 최소화하고 분급에 의한 미연탄소 선별효율을 향상시키고자 하였다. 해당 분급기술은 호소카와알피네, 브래들리 등 분체설비 전문업체에 개발된 상용품이 있으며 본 실험에서는 자체개발한 기술을 바탕으로 제작한 시간 당 처리량 2톤 규모의 파일럿 설비를 제작하여 활용하였고, 제작한 분급기의 단면도는 Fig. 3과 같다.
Fig. 4는 분급설비 흐름도로, 실험에 사용한 파일럿 설비는 원료투입 호퍼 및 스크류, 분급기, 집진기, 블로워 순으로 배치하였다. 블로워의 경우 분급기 내부 음압 유지와 시료의 이동 흐름 형성이 주목적으로 집진기 후단에 배치하였으며, 분급기에서 구분된 조분과 미분은 각각 분급기 하단과 집진기에서 포집하였다.
3.2. 정전선별
비산재의 재 입자와 미연탄소 입자는 그 대전차에 의해 쉽게 양(+)과 음(-)으로 대전되기 때문에 이의 마찰대전에 의한 정전선별 연구 사례가 다수 존재한다. 이재근 외(1997)의 연구에 의하면 125μm 이상의 재를 제거한 후 그 이하 분을 정전선별하여 미연탄소 함량이 7%인 비산재를 3% 이하로 선별하며 회수율은 80%를 상회6)하였으며, 한오형 외(2003)의 연구에서는 4%의 미연탄소를 함유한 비산재를 정전선별하여 80%이상의 회수율로 미연탄소 함량 1% 미만의 비산재 정광을 선별하였고 상대습도의 증가에 따라 회수율이 감소하는 경향을 확인하였다8).
정전선별의 경우 기존에 이루어진 연구들과 같이 선별효율은 매우 우수한 편이지만 장비를 대형화하는 경우 미연탄소의 선별효율이 크게 달라지는 경향을 보이기 때문에 재를 대량으로 처리할 수 있는 선별장치가 개발된 사례는 매우 드물다.
대표적인 사례로 미국의 ST Equipment & Technology 社(이하, STET)가 개발한 F42 모델이 있으며, 이 선별기는 시간당 약 40톤을 처리할 수 있는 상용설비이다.
STET의 정전선별기는 격자형상의 회전하는 벨트 상·하단 외부에 서로 다른 극성을 띠는 전극을 배치하고 벨트 사이에 대전된 원료를 투입하여 극성에 따라 원료를 회전하는 벨트의 양 끝단으로 각각 배출하는 방식으로 구동되며 그 개념도는 Fig. 5 및 6과 같다.
원료는 투입되기 전 에어슬라이드를 거치며 입자 간 마찰을 통해 대전된다. 대전된 입자는 벨트 상단에 위치한 전극에 위치하는 세 개의 투입구를 통해 벨트 사이로 급광된다. 벨트의 상단과 하단에 위치한 전극은 벨트가 회전하는 경우 대전된 재입자와 미연탄소 입자의 이동방향을 다르게 하여 양 끝단으로 배출시켜 선별효과를 갖는다9).
본 연구는 상용화를 목적으로 하여, 기존에 개발된 정전선별 상용 장비인 STET의 장비를 활용하고자 하였으며, 시간당 처리량 2톤 규모의 파일럿 설비를 활용하여 실험을 진행하였다.
4. 공기 분급 실험 및 결과
본 연구의 목적은 미연탄소 함량이 매우 높고 균일하지 못한 비산재를 대상으로 분급과 정전선별을 복합 적용하여 ASTM C 618 기준을 만족하는 제품 비산재를 생산하는 것을 목표로 문헌조사와 예비실험을 거쳐 정전선별은 미연탄소 함량이 높고 100μm 이상의 굵은 입단이 많은 재의 경우 선별효율이 떨어지는 것을 확인하여 분급을 선행공정으로, 정전선별을 후행공정으로 실험을 진행하였다.
4.1. 실험 기본조건
투입되는 시료의 양은 블로워에 의해 발생하는 공기에 흐름과 함께 분체 농도로 표현할 수 있다. 실험 진행 시 일정한 분체농도를 유지하기 위해 측정한 스크류 피더의 구동속도에 따른 투입량은 Table 4와 같다.
Table 4.
Feed rate measurement result
| Hz | 10 | 20 | 30 | 40 | 50 | 60 (Max.) |
| R.P.M | 14.7 | 29.2 | 47.8 | 58.3 | 72.9 | 87.5 |
| Weight (kg/5min) | 18.75 | 57.25 | 87.65 | 114.85 | 138.45 | 160.25 |
| Feed rate (kg/hr.) | 225 | 687 | 1,052 | 1,378 | 1,661 | 1,923 |
원료 호퍼를 가로지르는 스크류 피더를 사용하는 설비 특성 상 오차 발생을 최소화하기 위해 호퍼 내 재의 레벨은 50% 이상으로 유지하였으며 5분 간 배출된 재의 중량을 확인하여 1시간 동안의 투입량으로 환산하였다. 스크류 피더의 구동 Hz가 증가함에 따라 투입량이 증가하여 최대치인 60Hz인 경우 투입량은 1,923kg/hr로 측정되었다.
분급 설비의 블로워 압력은 –700mmAq로 댐퍼를 완전 개방하는 경우 풍량은 약 30m3/min 로 측정되었다. 댐퍼 조절을 통해 풍량은 약 20m3/min로 설정하여 이후 실험은 최대투입량에서 분체농도를 1.6kg/m3 수준으로 유지하여 수행하였다.
4.2. 로터회전에 따른 분급 실험
공기분급에서 영향을 미칠 수 있는 여건은 로터의 회전속도, 풍량, 시료의 투입량 정도가 있으며, 블로워의 풍량과 시료 투입량은 다시 분체농도로 환산할 수 있다.
분체 농도를 일정하게 유지하는 경우 로터의 회전속도에 따른 경향을 확인할 수 있으며, 조작 조건에 따른 로터의 회전속도 및 선속도는 Table 5와 같다.
Table 5.
Rotor speed measurement result
| Hz | 10 | 20 | 30 | 40 | 50 | 60 (Max.) |
| R.P.M | 335 | 875 | 1,315 | 1,755 | 2,195 | 2,635 |
| linear velocity (m/sec) | 5.8 | 11.65 | 17.5 | 23.35 | 29.2 | 35.05 |
로터의 회전은 가이드베인과 로터 사이에 와류를 형성시키며 와류에 의해 밀려나는 조분은 가이드베인을 거쳐 분급기 하단으로 배출되며, 상대적으로 가벼운 미분은 공기의 흐름에 의해 집진기 상단으로 이동하여 집진기를 통해 회수된다. 로터의 회전속도가 증가하는 경우 와류의 영향이 커지기 때문에 조분 산출량이 증가하고 미분 산출량이 감소하며 미분 산출물의 입도가 작아지는 결과가 나타난다.
베트남 Vinh Tan 2 발전소로부터 발생한 재 중 미연탄소 함량이 가장 높은 FA 1 시료를 대상으로 로터 회전에 따라 분급 실험을 진행한 결과는 Fig. 7 및 Table 6과 같다.
Table 6.
Classifying result according to variation of rotor speed
원시료의 미연탄소 함량이 23.6%이고, 25μm 이하 분의 미연탄소 함량이 15.6% 인 FA 1 시료를 분급한 결과 로터 회전속도 증가에 따라 미분 산출물의 미연탄소 함량이 감소하였으며, 미분 산출량이 48.9%인 경우 미연탄소 함량이 16.1%까지 낮아져 체 분급과 유사한 결과를 나타냈다.
이 후 FA 1부터 FA 6까지의 시료를 로터회전속도에 따라 분급한 결과를 Figs. 8~13에 미분의 산출량과 미연탄소함량으로 표현하였다.
미분 산출량이 적어질수록 미연탄소 함량이 낮아지는 경향은 모든 시료에서 동일하게 나타났으며, 미연탄소 함량이 높은 시료일수록 산출량에 따른 미연탄소함량 감소폭이 크게 나타났다.
원 시료의 미연탄소 함량에 따른 시험 결과, 25μm 이하 분의 미연탄소 함량이 ASTM 기준인 6% 보다 적은 FA 5와 FA 6는 분급을 통해서 6% 미만의 재를 생산하는 것이 가능하였으나 그 이상의 함량을 가지고 있는 FA 1~4 시료의 경우 미분 산출량을 40%에 가깝게 감소시켜도 ASTM 기준을 만족시키는 것이 불가능하여 추가 공정의 필요성을 확인하였다.
5. 정전선별 실험 및 결과
정전선별 시험에 사용된 장비의 경우 벨트 회전속도에 의해 결정되는 시료 이동속도, 시료 투입량, 전극에 걸리는 전압 등에 의해 선별효과에 영향을 받는다. 환경적 요인의 경우 습도가 가장 큰 영향을 미치며, 비산재에 굵은 입도의 미연탄소 입자가 많이 함유된 경우 선별효율이 떨어지는 것으로 알려져 있다.
실험에 사용된 파일럿 설비는 Fig. 14와 같다. 회전 구동하며 시료를 운반하는 벨트는 격자형태를 띠며 약 1cm의 간격을 두고 구동된다. 전극은 벨트의 상·하단에 1.5cm의 간격을 두고 설치되어 있으며 각각 –4~10kV의 전압을 설정할 수 있으며, –4kV, +4kV를 기본 실험조건으로 설정하였다. 이 후 투입량은 허용 가능한 최대치인 시간당 2 Ton으로 고정하여 습도 및 벨트 회전속도를 조절하여 선별실험을 실시하였으며, 분급을 거친 시료와 거치지 않은 시료의 선별효과를 검토하였다.
5.1. 상대습도에 의한 정전선별 실험
습도에 의한 정전선별 실험은 선별효율이 저하되는 습도 조건을 파악하기 위한 것으로 투입되는 재 시료를 건조 시킨 후 실험실 습도조건을 조절하여 진행하였다.
실험에 사용된 시료는 미연탄소 함량이 9.8%인 FA 5를 사용하였으며, 투입량은 2Ton/Hr, 시료의 이동방향을 결정하는 벨트 회전속도는 20ft/sec(약 6m/s)로 고정하였다.
실험실의 습도 조건만을 조절하여 시험한 결과, Fig. 15와 같이 습도 15RH% 부근에서 정광의 LOI가 증가하는 경향이 나타나기 시작했으며, 20RH%를 초과하자 정광의 산출량이 감소하고 LOI함량이 높아지는 현상이 두드러졌다. 따라서, 습도조건이 15RH% 이상인 경우는 선별에 영향을 미치는 것으로 판단하여 추후 실험은 습도를 10RH% 이하로 유지하여 진행하였다.
5.2. 벨트 회전속도에 따른 정전선별 실험
벨트 상·하단에 설치된 전극과 벨트의 회전에 의해 대전된 재입자와 미연탄소 입자의 이동방향을 다르게 하여 선별하는 본 장비는 벨트의 회전속도가 선별에 큰 영향을 미치며 회전속도가 빠를수록 투입된 시료에 미치는 중력의 영향이 작아져 미연탄소의 제거효율이 높아지는 것으로 알려져 있다.
미연탄소 함량이 약 9.8% 인 FA 5 시료를 사용하고 투입량은 최대인 2Ton/hr로 고정 후 벨트의 회전속도를 조절하며 정전선별 실험을 진행한 결과는 Fig. 16과 같다.
정전선별은 비산재에 혼재된 미연탄소의 선별이 효과적인 것으로 나타났다. 벨트속도가 10ft/s(3.0m/s)인 경우 정광의 산출량은 약 85%, LOI는 약 6%로 투입 원료 대비 미연탄소 함량이 38.8% 감소하였으며, 벨트속도가 증가함에 따라 정광의 LOI는 더욱 감소하여 벨트속도가 45ft/s(13.7m/s)인 경우 LOI가 0.5%로 확인되었다. 이 감소 경향은 벨트속도가 25ft/s(7.6m/s)까지는 가파르고 그 이후에는 완만하였으며, 모든 조건에서 ASTM 기준인 6% 미만을 충족하였기 때문에 25ft/s(7.6m/s)가 최적화된 운전조건으로 파악되었다.
5.3. 시료 종류 별 정전선별 실험
비산재의 정전선별의 경우 입도가 균일할수록 선별효율이 높아지며 굵은입도의 미연탄소함량이 높은 경우 선별효율이 낮아지는 것으로 알려져 있기 때문에 분급과 정전선별 공정의 복합적용에 따른 비산재의 미연탄소 분리 효율을 파악하고자 각 시료를 분급 공정을 적용한 시료와 적용하지 않은 시료로 구분하여 정전선별 시험을 수행하였다.
각 시료는 미연탄소 함량은 상이하지만 입도가 굵을수록 미연탄소 함량이 높은 추세는 동일하였고 분급은 FA 1 시료를 기준으로 약 미분과 조분을 약 72:28 로 구분한 조건인 로터 회전 25Hz, 분체농도 1.6kg/m3(투입량 1,923kg/hr, 풍량 20m3/min)로 수행하였다. 정전선별의 경우 분급전후 시료를 대상으로 하여 예비실험을 통해 최적조건으로 설정한 투입량 2ton/hr, 전극 –4kV, +4kV 벨트 구동속도는 25ft/s로 진행하였다.
Table 7은 FA 1부터 6까지의 시료를 대상으로 분급과 정전선별 또는 정전선별만을 적용한 실험결과로 모든 시료가 분급공정을 거친 후 정전선별을 적용하는 경우 미연탄소 선별이 효과적인 것을 확인하였다.
Table 7.
Test result of combined process
미연탄소 함량이 높고 굵은 입자가 많은 시료일수록 복합공정 적용 시 미연탄소 함량 저감효과가 컸으며, 미연탄소 함량이 23.6%로 가장 높은 FA 1 시료까지 ASTM 기준인 6% 미만으로 감소되었다.
6. 결 론
베트남 저품위 비산재의 미연탄소 함량 저감을 위한 본 연구의 결론은 다음과 같다.
1) 재활용에 어려움을 겪고 있는 베트남 저품위 비산재는 내수 무연탄을 사용하는 발전소에서 주로 발생하며, 미연탄소 함량이 5.3~23.6%로 변동폭이 크며, 미연탄소 함량이 높은 비산재일수록 굵은 입자가 많고, 굵은 입자일수록 미연탄소 함량이 높은 것으로 분석되었다.
2) 로터 블레이드와 가이드베인 사이에 와류를 형성하는 공기분급기를 사용하여 미연탄소 함량이 높은 비산재를 분급하는 경우 로터회전속도에 증가함에 따라 미분 산출물의 입도가 작아지고 산출량은 감소하는 경향을 나타냈다.
3) 상용설비의 운전조건을 고려하여 분체 농도를 1.6kg/m3 수준으로 유지하여 미연탄소 함량 별 시료를 대상으로 분급시험을 수행한 결과, 미연탄소 함량이 9.8%인 시료까지는 분급을 통해 ASTM의 비산재 미연탄소 함량 기준인 6% 미만을 만족시키는 것이 가능하였다.
4) 마찰대전을 통한 비산재의 정전선별은 상대습도가 선별효율에 큰 영향을 미쳐 15RH% 이상 조건부터 선별효율이 떨어지기 때문에 10RH% 이하로의 환경설정이 필요한 것으로 나타났다.
5) 정전선별을 통한 비산재의 미연탄소 제거는 분급공정을 통해 굵은 입단을 배제시키는 경우 그 효율이 증가하며 미연탄소 함량이 23.6%로 가장 높은 시료를 5.6%까지 감소시켜 ASTM의 미연탄소 함량 기준을 만족시키는 것이 가능하였다.
이상의 결과 공기분급과 정전선별로 구성된 복합공정을 통해 베트남에서 발생하는 저품위 비산재의 미연탄소 함량 저감을 통한 재활용 가능성을 확인하였다. 그러나 모든 품질의 비산재를 복합공정에 적용하는 경우 양질의 비산재를 생산할 수 있지만 재활용을 할 수 있는 재의 양은 줄어들게 되므로 원료의 물성에 따라 선택적으로 공정을 적용시키면 재활용에 큰 영향을 미칠 수 있을 것으로 판단된다.


















